-
2022年陜西師范大學MBA復試錄取方案(復試時間、復試內容)
-
【雄松華章訊】考研分數線公布以后,各院校也陸續公布了復試方案,以下是“2022年陜西師范大學MBA復試錄取方案(復試時間、復試內容)”,大家可以隨時查看和參考,如有變動,請以官網最新發布為準:
根據《陜西師范大學2022年碩士研究生招生復試錄取辦法》,結合疫情防控要求和我院招生工作實際情況,制訂本方案。
一、復試形式
采取考生網絡視頻遠程面試,專家組現場集中考核的方式。復試平臺采用騰訊網絡會議。
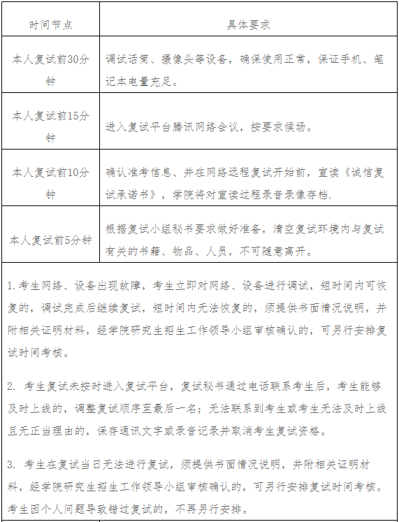
騰訊網絡會議號及登錄方式詳見群內復試通知。請考生注意:每次考試前,將通過QQ群通知具體的考場分配、考試要求等,請及時關注。所有考生務必加入本次考試專用QQ群,在QQ群內使用實名(報考專業+姓名),保證提供的電話信息準確無誤,在進入考場前保持電話暢通。
網絡遠程復試考生應按報考學院要求備妥軟硬件條件和網絡環境,提前安裝指定軟件,并按學院要求配合完成網絡遠程復試軟件測試。具體要求如下:
1.硬件要求。考生需要確保復試環境滿足“雙機位”要求,即需要兩部帶攝像頭的設備及附件,包括筆記本電腦、手機、手機支架等。一臺設備(第一機位)從正面拍攝,放置在距離本人30cm處,用于拍攝考生免冠半身圖像,另一臺設備(第二機位)位于考生右后方1米,45度拍攝復試環境,確保第一機位和第二機位能夠覆蓋考生復試環境和考生前方區域(包含電腦屏幕區域)、復試組教師能夠從第二機位清晰看到第一機位屏幕。復試畫面像素不低于720p;設備工作正常,電量充足(建議連接電源)。如沒有筆記本電腦,可以使用臺式電腦,并配備攝像頭和麥克風(不能使用耳機)。效果圖如下:

2.網絡環境要求。確保網絡暢通,建議同時使用高速寬帶和4G流量兩種模式,如出現網路故障可及時調整為另一種模式繼續復試。
3.空間要求。考生應當選擇獨立、可封閉的空間,復試期間嚴禁他人進入考試獨立空間。除復試要求的設備和物品外,復試場所考生座位2米范圍內不得存放任何書刊、報紙、資料、電子設備等。空間要求光線明亮,不逆光;環境安靜,語音清晰、流暢、不卡頓。
4.復試開始前,考生應當根據考務人員的指令,手持攝像頭,環繞360°展示本人應試環境。
二、考生需要準備的材料
考生復試清單如下:
1.身份證明材料
(1)有效期內的身份證正反面掃描件/照片
(2)準考證掃描件/照片
2.學歷學位證明材料
(1)往屆生須提交有效期內的教育部學歷證書電子注冊備案表電子文件及學歷學位證書掃描件/照片
(2)應屆生須提交有效期內的教育部學籍在線驗證報告和每學期均已注冊的學生證掃描件/照片
(3)未能通過學籍學歷校驗的,須在復試前將教育部認證的《中國高等教育學歷認證報告》或教育部留學服務中心認證的國外學歷學位認證報告發送至指定郵箱。
3.其他相關材料
加蓋公章的本科階段成績單掃描件/照片;個人簡歷、能體現學生既往學業、一貫表現、科研能力、綜合素質和思想品德等情況的相關證明材料,如外語水平證書,在校期間科研。
請按照復試QQ群內的通知,按要求提交以上材料的PDF電子版或掃描/照片件。
三、復試時間與復試內容
1.復試時間
我院一志愿復試時間為3月25日-3月27日。各專業具體時間如下:

2.復試內容
(1)綜合素質考核及心理健康測評,結果為合格或不合格;
(2)專業考試及綜合情況面試,總分150分;MBA、會計碩士加試思想政治理論,總分50分,專業綜合面試100分;
(3)外語聽力及口語測試總分50分。
四、復試流程
1.復試資格
復試資格審核時間及要求詳見群內通知。
2.登錄復試平臺,準備軟硬件環境
考生應根據學院復試工作安排,提早登錄復試平臺,熟悉復試平臺使用方法;按照學院要求準備復試相關材料。
3.測試復試平臺
所有考生需參加學院組織的復試平臺模擬和演練,測試平臺可靠性、穩定性,及時解決復試演練中遇到的問題,測試時間詳見群內通知。
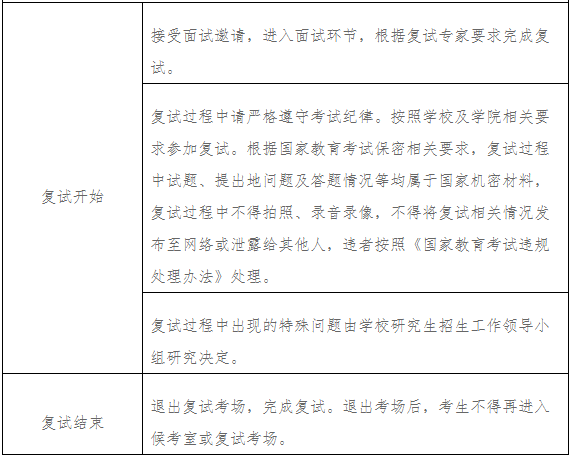
4.候考及復試
復試前,考生確保網絡和電話暢通,等待復試連線通知。


4.錄取
最終錄取成績=初試總成績(百分制)×50%+復試總成績(百分制)×50%。
錄取其他內容詳見《陜西師范大學2022年碩士研究生招生復試錄取辦法》。
五、紀律要求
1.考生應知曉并自覺遵守國家和學校相關考試法律法規,不得有弄虛作假、違紀、作弊等行為,否則將依法依規進行嚴肅處理,并將計入國家教育考試考生誠信檔案。
2.對于提交材料與實際情況不符或弄虛作假者,一經發現學院將根據學校及國家相關規定取消其復試錄取資格。情節嚴重的,將根據相關法律法規移交有關部門處理。
3.如考生不能按規定參加復試(包括無故不參加資格審查、設備及考場環境測試等),則視為其主動放棄復試資格,復試當天,考生復試專業全部考生復試結束后15分鐘內,未能聯系上的考生,即視為放棄我院復試資格,不予以補復試。
4.嚴禁考生在復試過程中錄音、錄像、錄屏或截屏。
-
推薦閱讀
- 【MBA復試錄取】 中山大學管理學院2023MBA復試方案
- 【MBA復試錄取】 上海交通大學安泰2023MBA復試方案
- 【MBA復試錄取】 華南理工大學工商管理學院2023MBA/EMBA復試方案
- 【MBA復試錄取】 2022年天津工業大學MBA復試錄取方案(復試時間、復試內容)
- 【MBA復試錄取】 2022年天津財經大學MBA復試錄取方案(復試時間、復試內容)
- 【MBA復試錄取】 2022年太原理工大學MBA復試錄取方案(復試時間、復試內容)
- 【MBA復試錄取】 2022年蘇州大學MBA復試錄取方案(復試時間、復試內容)
- 【MBA復試錄取】 2022年四川師范大學MBA復試錄取方案(復試時間、復試內容)
您可能感興趣的課程


